Novi zakon
Šema novog stečajnog postupka Službeni Glasnik 104/2009
Pokretanje prethodnog stečajnog postupka
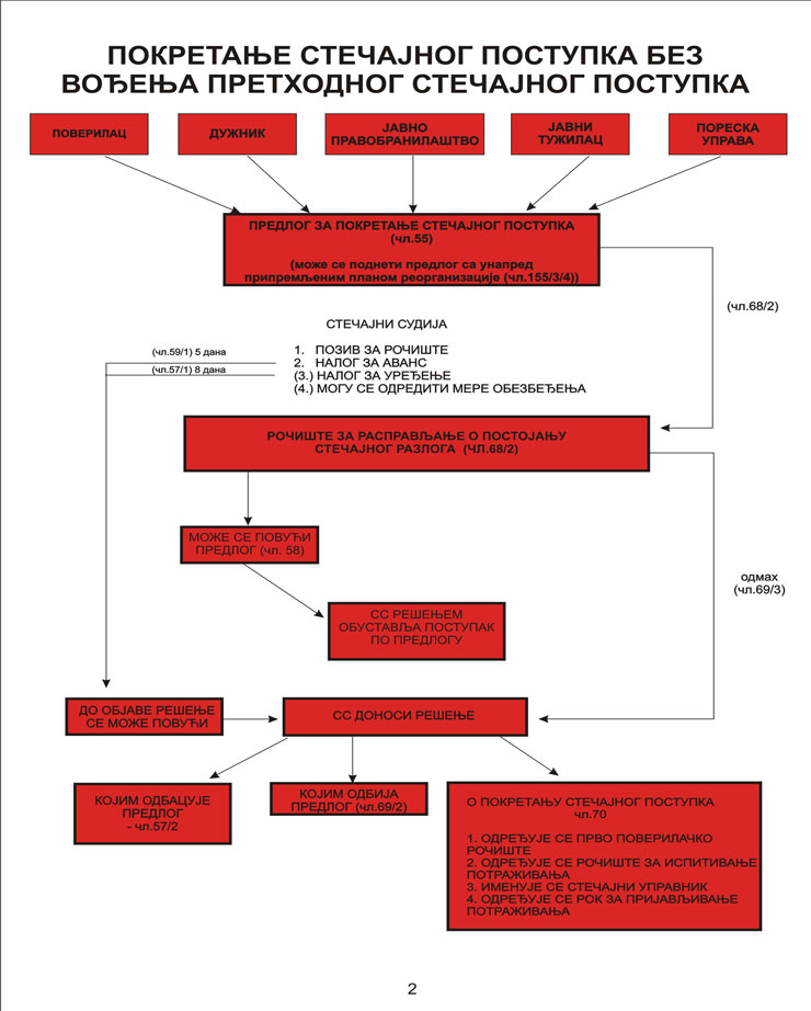
Pokretanje stečajnog postupka bez vođenja prethhodnog stečajnog postupka
Stečajni postupak nakon donošenja rešenja o pokretanju stečajnog postupka
Prvo poverilačko ročište,bankrotstvo i ispitno ročište
Glavna,završna i naknadna deoba
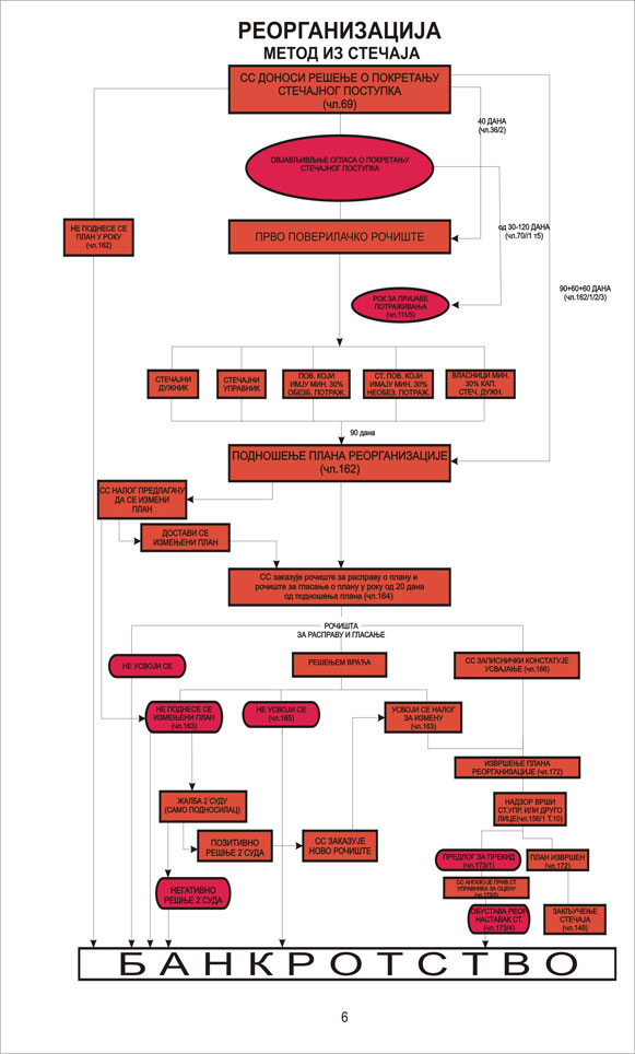
Reorganizacija (metod iz stečaja)
Podnošenje predloga sa unapred pripremljenim planom Reorganizacije (Reorganizacija izdvojeni metod)
